
内容来自:中国人民财产保险股份有限公司丰宁满族自治县支公司
车险,全称机动车交通事故责任强制保险,是每位车主都必须了解的重要保障。它不仅能在意外发生时减轻您的经济负担,还能为您的爱车提供全方位的保护。今天,就让我们一起深入了解车险的那些事儿,确保您的行车安全无忧!
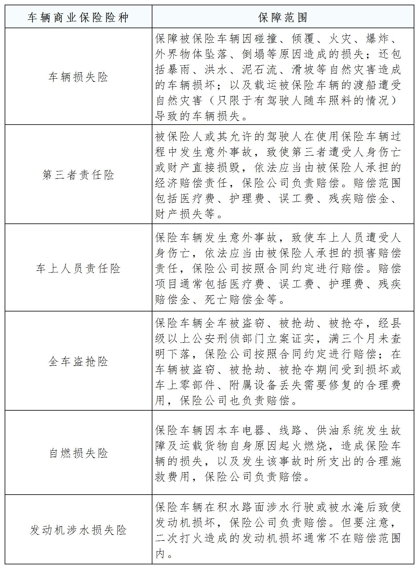
☞车险的种类及保障范围
◆交强险
是国家强制要求购买的保险,主要保障您在交通事故中对第三方(人和物)造成的损失。交强险的赔偿限额相对较低,但它是车辆上路的必备保障。
◆商业险
这是车主根据自身需求自愿购买的保险,包括车辆损失险、第三者责任险、车上人员责任险等。商业险的保障范围更广,可以根据您的实际需求进行选择。
☞车险的重要性
◆经纪保障
一旦发生事故,车险可以为您承担大部分的经济损失,减轻您的财务压力。
◆法律要求
交强险是国家强制要求购买的,未购买交强险的车辆将无法上路行驶,且会面临法律处罚。
